近期动态
| 心理所研究发现抑制c-Jun应激激活蛋白激酶的活性改善抑郁样行为 |
| 作者: 林文娟研究组 �U 日期: 2020/07/10 |
|
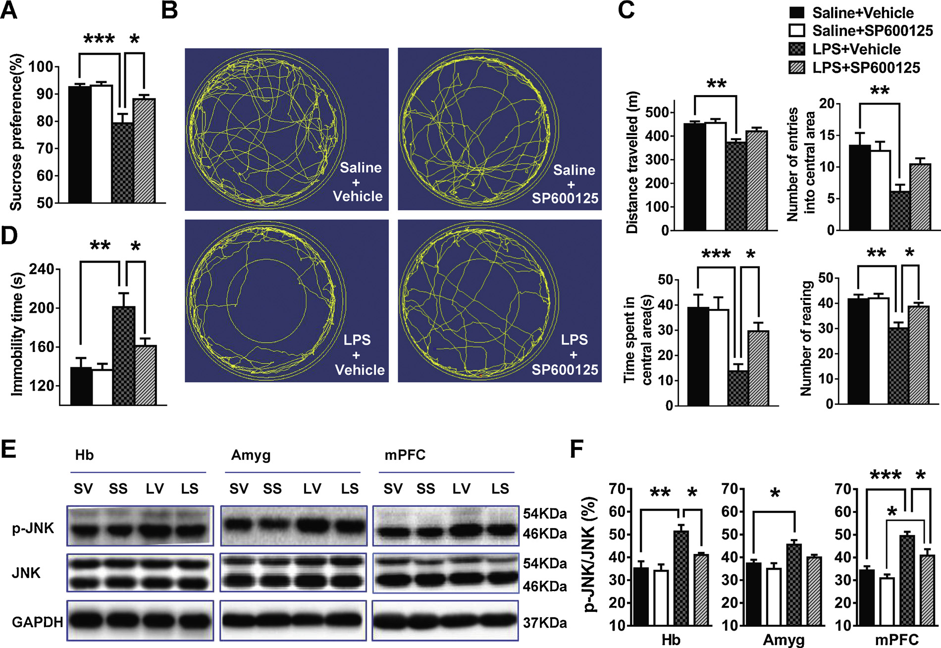
应激是导致抑郁等行为障碍的重要因素。以往研究已证明慢性应激能导致神经炎症, 使脑内免疫因子-促炎性细胞因子增加,而抑郁、焦虑等心理障碍的发生与促炎性细胞因子的过量增加有关。c-Jun应激激活蛋白激酶(c-Jun N-terminal kinase, JNK)是在炎症反应中发挥重要调节作用的一类激酶,与中枢神经系统的发育和疾病有重要的关联。通过调控JNK的活性是否能限制炎症因子的作用,并有助于抑郁症的预防或治疗? 为回答这一问题,中国科学院心理健康重点实验室林文娟研究组的张军涛及研究组成员采用神经炎证导致的抑郁症大鼠模型,系统考察了脑内JNK在抑郁行为中的调控作用,并选择多个与抑郁症密切相关的脑区观察了促炎性细胞因子、JNK活性、糖皮质激素受体(Gluococorticoid receptor, GR)246位点的磷酸化(pGR-Ser246)的表达。 结果发现,中枢JNK与抑郁行为的发生和逆转有关,它参与了神经炎症导致的抑郁行为包括快感缺失,自主活动,探索行为和绝望行为的调控。神经炎症同时增高多个脑区(如缰核、杏仁核、内侧前额叶)的JNK活性,增高促炎细胞因子IL-1. IL-6, TNF的分泌,并伴有糖皮质激素受体pGR-Ser246的过度表达。而JNK抑制剂SP600125可以防止神经炎症引起的JNK过度激活,减缓或逆转抑郁样行为(图1),同时逆转了抑郁动物脑内促炎细胞因子的升高和糖皮质激素受体246位点的磷酸化过度表达(图2)。 这些结果表明JNK参与炎性抑郁行为的调控,其作用机制涉及其与促炎性细胞因子和GR-Ser246的磷酸化的相互作用。为抑郁相关的病理机制提供了新的见解,并提示抑制c-Jun应激激活蛋白激酶活性可能是治疗抑郁症的一个新策略。
图1.JNK抑制剂SP600125逆转了神经炎症导致的抑郁行为(A, B, C,D)和缰核、杏仁核、内侧前额叶的JNK 磷酸化蛋白的过度激活(E,F)
图2.JNK 抑制剂SP600125逆转了神经炎症导致的脑炎性细胞因子的增高和糖皮质激素受体(GR)的磷酸化过度表达。缰核、杏仁核和内侧前额叶的TNF-α和IL-1β (A,B,C);糖皮质激素受体GR和pGR-Ser246(D,E)
该研究受国家自然科学基金及中国科学院心理健康重点实验室资助。成果在《精神神经内分泌学》 Psychoneuroendocrinology发表。
论文信息: Zhang, J.T., Lin, W.J., Tang, M.M., Zhao, Y., Zhang, K., Wang, X.Q., Li, Y.C. (2020) Inhibition of JNK ameliorates depressive-like behaviors and reduces the activation of pro-inflammatory cytokines and the phosphorylation of glucocorticoid receptors at serine 246 induced by neuroinflammation. Psychoneuroendocrinology,113:154080. doi.org/10.1016/j.psyneuen.2019.104580
|


